70以上 pmp报名要求 538785-Pmp报名要求
想了解pmp认证考试详细信息 知乎
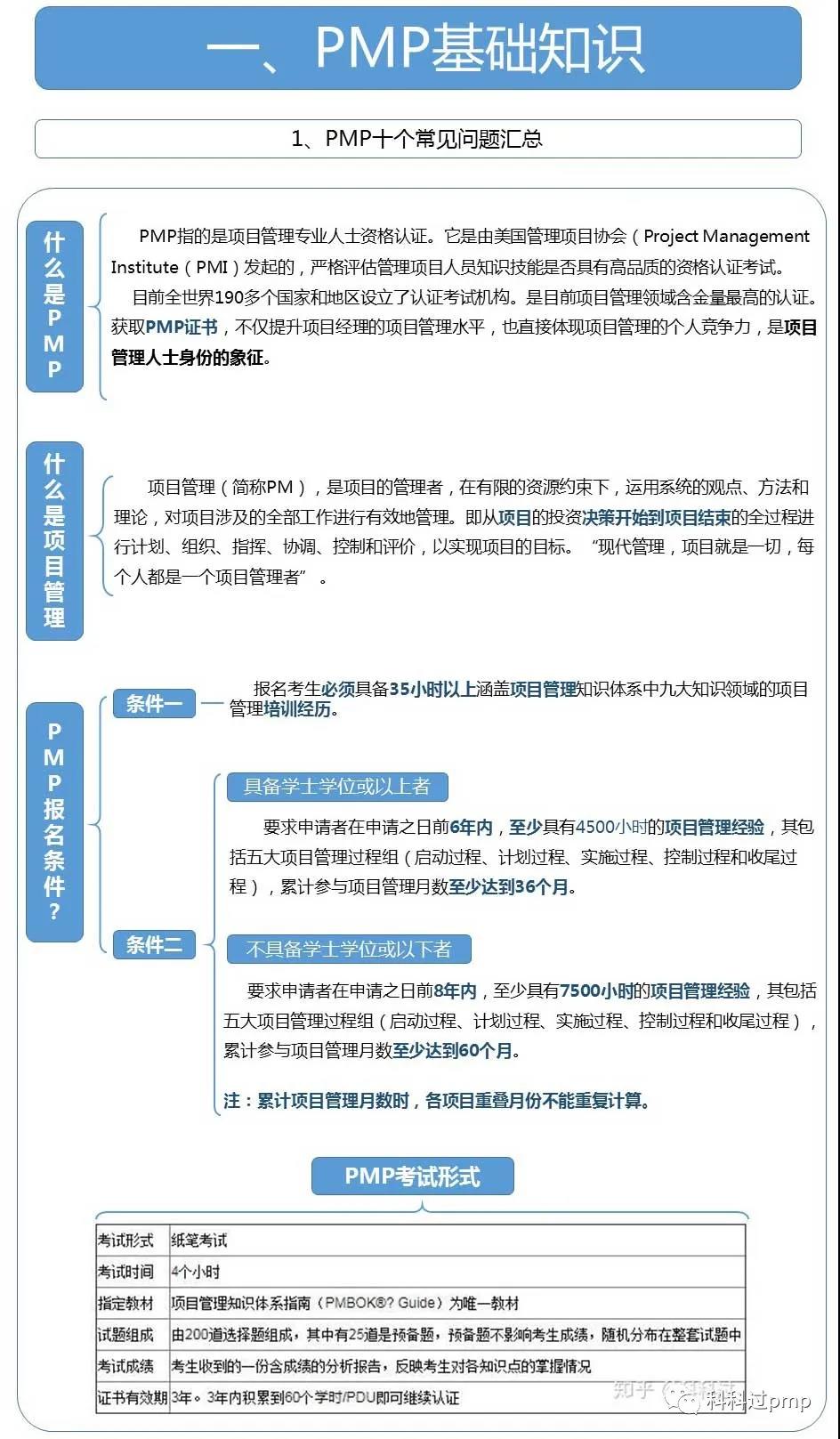
pmi要求,报名考生必须具备35小时以上,涵盖项目管理知识体系中十大知识领域的项目管理培训经历。 22年pmp考试报名流程: 一、pmp英文报名: 英文报名时间无限制,随时可以报名,但有一年的有效期,所以大家尽量提前报名,在英文报名有效期内进行中文 PMP的报考所需条件如下:报名考生必须具备35小时以上项目管理PMBOK学习或培训经历,并出示相关证书复印件。 1具有学士学位或同等的大学学历或以上者,申请者在五大项目管理过程中至少具有4500小时的项目管理经验,并且,在申请之日前6年内,累计项目管理月数至少达36个月。 (在计算项目管理月份时,所要求的36个月是不重叠的、单独的。 ) 2不具有学士学位或同等大学学历
Pmp报名要求
Pmp报名要求- pmp®考试报名条件(条件一、二同时满足才可报名考试): 一、报名考生必须具备35小时以上涵盖项目管理知识体系中十大知识领域的项目管理培训经历。 二、报名考试者必须具备以下两类情况之一: 第一类:申请者需具备学士学位或以上者: 要求申请者在申请之 PMP考试报名的要求: 第一类:学士学位或同等学历以下者,申请者必须具备至少7500个小时的项目管理经验,并且在申请之日前8年内,累计项目管理月数不少于60个月。 第二类:学士学位或同等学历以上者,申请者必须具备至少4500个小时的项目管理经验,并且在申请之日前6年内,累计项目管理月数不少于36个月。 PMP培训机构的35个小时项目管理培训。 报考条件解释: 关
Pmp项目管理的报名和考试流程 Csdn社区
Pmp ® 考试英文报名没有时间限制,有一年的有效期;中文报名时间一般是在考试的前2个月进行,也就是说,3月份的考试会在1月份左右开始报名;届时中国国际人才交流基金会会提前发报名通知,按照要求进行报名,报名光环国际pmp ® 培训的学友,光环将提供中文PMP_PMP考试须知 按照报名须知和填表指南中的要求提交报名材料同时交纳考试费用。 北京地区的考生直接到国家外国专家局培训中心报名;外地考生到所在地报名点报名;未设有报名点的地区,可直接与国家外国专家局培训中心联系。 1 资格审核 PMI通过审查中国国际人才交流基金会官网提供的PMP考试报考条件如下: 两句话总结,满足以下两个条件就可以报考: 1,本科及以上学历,已毕业3年;高中/专科学历,已毕业5年 2,获得35培训学时证明 第1个条件符合,那么就差35培训学时证明了,基金会考试中心官方说法是:参加培训机构组织的项目管理课程,获得35学时才可以报名。 但是实际上,万能的某宝也可以帮你搞定这个学分。 自学自考也是没问题的
很多人都在关注PMP的问题,PMP到底是什么呢?PMP的全称是Project Management Professional,中文名称叫项目管理专业人士资格认证。它是由美国项目管理协会(Project Management Institute(PMI)发起的,严格评估项目管理人员知识技能是否具有高品质的资格认证考试。是目前项目管理领域含金量最高的认证。立即咨询报名详细 底部 光环远程:光环国际PMP®远程教育中心 电话: 北京总公司 北京市海淀区北三环西路31号23幢一层123室 电话:3911 上海分公司 上海市黄埔区成都北路500号峻岭广场16层 电话:15 深圳分公司 深圳南山区桂庙要拿到PMP证书,必须要通过PMP考试,要参加PMP考试,必须先提出考试申请。 由于在中国大陆每年只组织四次考试,且报名截止日期通常都在考试日期前2个月左右,因此每次都不乏因时间问题而耽搁考试的例子。 PMP认证考试申请及预约流程 上图概括了PMP认证考试申请及预约的流程,并标注了大概的时间节点。 2 注册PMI网站用户 PMP考试申请只能递交给PMI,且只接受网上申请,因此需要先注
Pmp报名要求のギャラリー
各画像をクリックすると、ダウンロードまたは拡大表示できます
Pmp没有管理经验可以报名吗 华中教育资源网 | Pmp没有管理经验可以报名吗 华中教育资源网 | ![]() Pmp没有管理经验可以报名吗 华中教育资源网 |
![]() Pmp没有管理经验可以报名吗 华中教育资源网 | Pmp没有管理经验可以报名吗 华中教育资源网 | ![]() Pmp没有管理经验可以报名吗 华中教育资源网 |
Pmp没有管理经验可以报名吗 华中教育资源网 | Pmp没有管理经验可以报名吗 华中教育资源网 | Pmp没有管理经验可以报名吗 华中教育资源网 |
![]() Pmp没有管理经验可以报名吗 华中教育资源网 | Pmp没有管理经验可以报名吗 华中教育资源网 | ![]() Pmp没有管理经验可以报名吗 华中教育资源网 |
![]() Pmp没有管理经验可以报名吗 华中教育资源网 | ![]() Pmp没有管理经验可以报名吗 华中教育资源网 | Pmp没有管理经验可以报名吗 华中教育资源网 |
Pmp没有管理经验可以报名吗 华中教育资源网 | Pmp没有管理经验可以报名吗 华中教育资源网 | ![]() Pmp没有管理经验可以报名吗 华中教育资源网 |
![]() Pmp没有管理经验可以报名吗 华中教育资源网 | ![]() Pmp没有管理经验可以报名吗 华中教育资源网 | ![]() Pmp没有管理经验可以报名吗 华中教育资源网 |
![]() Pmp没有管理经验可以报名吗 华中教育资源网 | Pmp没有管理经验可以报名吗 华中教育资源网 | Pmp没有管理经验可以报名吗 华中教育资源网 |
Pmp没有管理经验可以报名吗 华中教育资源网 | Pmp没有管理经验可以报名吗 华中教育资源网 | Pmp没有管理经验可以报名吗 华中教育资源网 |
Pmp没有管理经验可以报名吗 华中教育资源网 | ![]() Pmp没有管理经验可以报名吗 华中教育资源网 | ![]() Pmp没有管理经验可以报名吗 华中教育资源网 |
Pmp没有管理经验可以报名吗 华中教育资源网 | ![]() Pmp没有管理经验可以报名吗 华中教育资源网 | Pmp没有管理经验可以报名吗 华中教育资源网 |
![]() Pmp没有管理经验可以报名吗 华中教育资源网 | ![]() Pmp没有管理经验可以报名吗 华中教育资源网 | Pmp没有管理经验可以报名吗 华中教育资源网 |
![]() Pmp没有管理经验可以报名吗 华中教育资源网 | ![]() Pmp没有管理经验可以报名吗 华中教育资源网 | ![]() Pmp没有管理经验可以报名吗 华中教育资源网 |
![]() Pmp没有管理经验可以报名吗 华中教育资源网 | Pmp没有管理经验可以报名吗 华中教育资源网 | Pmp没有管理经验可以报名吗 华中教育资源网 |
![]() Pmp没有管理经验可以报名吗 华中教育资源网 | Pmp没有管理经验可以报名吗 华中教育资源网 | ![]() Pmp没有管理经验可以报名吗 华中教育资源网 |
![]() Pmp没有管理经验可以报名吗 华中教育资源网 | ![]() Pmp没有管理经验可以报名吗 华中教育资源网 | ![]() Pmp没有管理经验可以报名吗 华中教育资源网 |
Pmp没有管理经验可以报名吗 华中教育资源网 | ![]() Pmp没有管理经验可以报名吗 华中教育资源网 | ![]() Pmp没有管理经验可以报名吗 华中教育资源网 |
Pmp没有管理经验可以报名吗 华中教育资源网 | ![]() Pmp没有管理经验可以报名吗 华中教育资源网 | Pmp没有管理经验可以报名吗 华中教育资源网 |
![]() Pmp没有管理经验可以报名吗 华中教育资源网 | Pmp没有管理经验可以报名吗 华中教育资源网 | ![]() Pmp没有管理经验可以报名吗 华中教育资源网 |
Pmp没有管理经验可以报名吗 华中教育资源网 | ![]() Pmp没有管理经验可以报名吗 华中教育资源网 | Pmp没有管理经验可以报名吗 华中教育资源网 |
Pmp没有管理经验可以报名吗 华中教育资源网 | ![]() Pmp没有管理经验可以报名吗 华中教育资源网 | Pmp没有管理经验可以报名吗 华中教育资源网 |
Pmp没有管理经验可以报名吗 华中教育资源网 | ![]() Pmp没有管理经验可以报名吗 华中教育资源网 | ![]() Pmp没有管理经验可以报名吗 华中教育资源网 |
![]() Pmp没有管理经验可以报名吗 华中教育资源网 | Pmp没有管理经验可以报名吗 华中教育资源网 | ![]() Pmp没有管理经验可以报名吗 华中教育资源网 |
![]() Pmp没有管理经验可以报名吗 华中教育资源网 | Pmp没有管理经验可以报名吗 华中教育资源网 | ![]() Pmp没有管理经验可以报名吗 华中教育资源网 |
![]() Pmp没有管理经验可以报名吗 华中教育资源网 | ![]() Pmp没有管理经验可以报名吗 华中教育资源网 | ![]() Pmp没有管理经验可以报名吗 华中教育资源网 |
Pmp没有管理经验可以报名吗 华中教育资源网 | ![]() Pmp没有管理经验可以报名吗 华中教育资源网 | ![]() Pmp没有管理经验可以报名吗 华中教育资源网 |
![]() Pmp没有管理经验可以报名吗 华中教育资源网 | Pmp没有管理经验可以报名吗 华中教育资源网 | Pmp没有管理经验可以报名吗 华中教育资源网 |
Pmp没有管理经验可以报名吗 华中教育资源网 | ![]() Pmp没有管理经验可以报名吗 华中教育资源网 | ![]() Pmp没有管理经验可以报名吗 华中教育资源网 |
![]() Pmp没有管理经验可以报名吗 华中教育资源网 | ![]() Pmp没有管理经验可以报名吗 华中教育资源网 | Pmp没有管理经验可以报名吗 华中教育资源网 |
Pmp没有管理经验可以报名吗 华中教育资源网 | ![]() Pmp没有管理经验可以报名吗 华中教育资源网 | ![]() Pmp没有管理经验可以报名吗 华中教育资源网 |
Pmp没有管理经验可以报名吗 华中教育资源网 | Pmp没有管理经验可以报名吗 华中教育资源网 | Pmp没有管理经验可以报名吗 华中教育资源网 |
Pmp没有管理经验可以报名吗 华中教育资源网 | Pmp没有管理经验可以报名吗 华中教育资源网 | ![]() Pmp没有管理经验可以报名吗 华中教育资源网 |
![]() Pmp没有管理经验可以报名吗 华中教育资源网 | ![]() Pmp没有管理经验可以报名吗 华中教育资源网 | Pmp没有管理经验可以报名吗 华中教育资源网 |
![]() Pmp没有管理经验可以报名吗 华中教育资源网 |
PMP认证报名条件是什么? PMP认证报名条件 : 第一类:申请者需具有学士学位或同等的大学学历或以上者可以报考 PMP认证 。 PMI 要求申请者在五大项目管理过程中 (项目的起始阶段、计划阶段、实施阶段、控制阶段和收尾阶段)至少具有4500小时的项目管理经验,并且,在申请之日前6年内,累计项目管理月数至少达36个月。 注:在计算项目管理月份时,所要求的36个月是不重叠的、单独的。 第二 pmp报名条件怎么审查 PMI会按一定比例抽查审核申请资料,提交给PMI证书部的任何虚假和错误信息将受到惩罚,包括中止或撤消考试资格或证书。 如果没有被抽中,在规定时间进行中文报名即可;如果被抽中,按要求提交相关材料即可。 一、属于第一类的申请
Incoming Term: pmp报名要求,




















































コメント
コメントを投稿